1 Análisis de las teorías contemporáneas de la motivación
Las teorías contemporáneas se caracterizan porque tienen algo en común: un grado razonable de apoyo valido documentado que hace que, lo tenga una muy buena base, esto no quiere decir que sean cien por cierto correctas. La importancia del apoyo documentado es mucha ya que no simplemente que da o se genera la teorías a través de suposiciones o intuiciones o lo que crea posible el investigador o grupo que investiga, sino que en este punto ya toman en cuenta el proceso del método científico para lograr a concluir en la teoría de la motivación que les explicaremos a continuación. Son llamadas teorías contemporáneas porque tratan de explicar con el pensamiento actual, a través de investigaciones, la motivación de los empleados en una empresa u organización. Estas teorías se han desarrollado a partir de nuevas hipótesis pues nos daremos cuenta que la manera de pensar del hombre en el tiempo varia, aunque por el tema que estamos desarrollando se parte de un mismo punto: las personas, pues estamos analizando el tema a nivel individual.
1.1 Teoría de la evaluación
cognitiva
Para analizar esta teoría tenemos
que empezar refiriéndonos a las recompensas que otorgan los empleadores a sus
trabajadores, como también se pueden otorgar entre los mismos compañeros; y las
que reciben ellos mismos los cuales según esta teoría encontramos dos:
Recompensas extrínsecas: los premios extrínsecos se pueden dividir
en dos: tangibles y verbales:
- Tangibles: son aquellos que se les otorga a los trabajadores por
cumplir con la prestación de labores (en el derecho laboral es como la
contraprestación que otorga el empleador por los servicios prestados por el
trabajador), en otras palabras el dinero, el salario o sueldo que recibe el
trabajador.
- Verbales: este tipo de recompensas extrínsecas son aquellas que
otorga el superior o compañero al trabajador los cuales se expresan en elogios,
halagos y sinónimos por el buen desempeño o haber realizado bien cierta
actividad o función específica.
Recompensas intrínsecas: son aquellas recompensas que surgen por el
placer asociado con el contenido de la labor en sí, es decir, surgen porque los
individuos les gusta su trabajo.
La Teoría Cognitiva refuta
las teorías anteriores pues plantea que cuando las recompensas extrínsecas tangibles para lograr un mejor desempeño, reduce las recompensas intrínsecas. Las recompensas
extrínsecas generan la reducción del interés intrínseco por la tarea en
sí. Esto no es así en el caso de las recompensas extrínsecas verbales, pues
en realidad tienen efectos diferentes, las recompensas
verbales generan un incrementan la motivación intrínseca, mientras que las tangibles la socaban. Una persona al
ofrecerle dinero tomarán más importancia por obtenerlo que por el trabajo en
si, mientras que las verbales generan e incrementan el desempeño del trabajador
como el gusto por la labor que realizan.
La Teoría de la Evaluación
Cognitiva habla también sobre la AUTOCONSISTENCIA, la cual considera el grado de consistencia
entre las razones de una persona por perseguir un objetivo y el desarrollo de
sus intereses y valores fundamentales.
Ahora, en las empresas lo que
deben hacer los empresarios no es solo otorgar recompensas extrínsecas, sino
también aumentar las recompensas intrínsecas, es decir, hacer el trabajo más
interesante. Las personas que hacen lo que les gusta, pueden desempeñarse de
mejor manera y así no lograsen sus objetivos se sentirían bien, pues el trabajo
que realizan en verdad lo disfrutan, mientras si una persona trabaja por
recibir dinero así lograra sus objetivos no se sentirá satisfecho.
1.2 Teoría del Establecimiento de Metas
Esta teoría afirma que las metas
específicas, difíciles y con retroalimentación, conducen a un rendimiento
elevado. Esta teoría propone que las intenciones de trabajar por una meta eran
una fuente importante de motivación para el trabajo. Es decir, las metas dicen
al empleado lo que debe hacerse y cuanto esfuerzo necesita dedicar. Las metas específicas y aun más si son difíciles, pueden dar como resultado un
aumento del desempeño que en las metas fáciles.
Las metas especificas producen un
alto nivel de esfuerzo que la meta general de “hazlo lo mejor que puedas”.
Porque, la especificidad de las
metas en si misma parece actuar como un
estimulo interno.
Las personas se motivan con metas
difíciles porque:
Capturan nuestra atención y
suelen ayudar a centrarnos.
Las metas difíciles nos energizan
debido a que tenemos que trabajar más duro para alcanzarlas.
Las personas persisten en lograr
metas que no les son fáciles.
Las metas difíciles nos llevan a
descubrir estrategias que nos auxilian para realizar un trabajo o la tarea en
forma más eficaz.
La Retroalimentación actúa para guiar el comportamiento cuando alguien
los dirige, pero mejor aun la retroalimentación
autogenerada es más poderosa que la que se genera externamente.
Metas participativas y metas dirigidas
En el caso de las metas
participativas o metas dirigidas por el gerente los resultados varían, pues en
algunos casos, las metas establecidas en forma participativa suscitan un
desempeño superior, mientras que en otros casos, los individuos trabajaron
mejor cuando su jefe les asigno las metas. Pero una ventaja importante de la
participación está en la mayor aceptación de la meta en si como algo deseable
en el trabajo.
La teoría del establecimiento de
metas presupone que el individuo tendrá mayor compromiso con las metas cuando
esta se hace pública, cuando el individuo tiene un locus interno de control y
cuando las metas los estableció el propio individuo en vez de hayan sido
asignadas por otro.
1.3 Análisis de la teoría de la Eficacia Personal
Para analizar esta teoría veremos
a lo que se refiere al decir eficacia personal
- Eficacia personal: creencia
que tiene un individuo de que es capaz de hacer una tarea.Esto tiene que ver mucho con la
confianza que se tenga la persona sobre su propia capacidad para tener éxito en
una tarea. Entonces veremos dos tipos de
eficacia personal:
- Eficacia personal baja: En situaciones
difíciles cabe la posibilidad de que
las personas con baja eficacia personal disminuyan su esfuerzo o se rindan. En el caso
de una retroalimentación negativa las personas con eficacia personal baja tal
vez reduzcan su esfuerzo.
- Eficacia personal alta: en situaciones
difíciles trataran con más ahínco de
vencer al desafío. Además, los individuos con alta eficacia responden a la retroalimentación negativa con más
esfuerzo y motivación.
Al analizar esta Teoría de la Eficacia Personal nos
damos cuenta que se complementa con la Teoría
del establecimiento de Metas, ya que está demostrado que cuando un gerente
establece metas difíciles para sus empleados
se provoca que estos tengan un nivel alto de eficacia personal ya que se
les transmite confianza.
Según las investigaciones se
puede afirmar que hay cuatro maneras de aumentar la Eficacia Personal:
Dominio de aprobación, consiste en obtener experiencia relevante en
la tarea o trabajo, al lograr hacer un trabajo, en el futuro tengo más
confianza en que lo podre volver a hacer. Según el autor, considera que esta
fuente es la más importante.
Modelado indirecto, esta fuente de mejora consiste en tener más
confianza debido a que la labor ha realizar ya lo observaste realizar antes.
Persuasión verbal, se refiere a lograr más confianza debido a que
alguien lo convence de que tienen las aptitudes necesarias para triunfar. Los
oradores motivacionales utilizan mucho esta táctica.
La mejor forma en que un gerente
puede usar la persuasión verbal es a través de dos efectos: el efecto Pigmalión, en dicho efecto la eficacia personal aumenta
al comunicar al profesor o supervisor de un individuo que este tiene mucha
habilidad; y el efecto Galatea, ocurre cuando las expectativas de alto
rendimiento se comunican directamente al
empleado.
Sacudida, esta fuente lleva a un estado de energía que hace que la
persona realice la tarea. La persona se “mentaliza” y lo hace mejor. Esta
fuente funciona solo cuando la tarea requiere presiones y en un ambiente no
tranquilo.
Esta teoría es criticada pues no
toma en cuenta la personalidad y la inteligencia, y es un error, pues muchas investigaciones demuestran que la
inteligencia y personalidad influyen en la eficacia personal.
La teoría de la evaluación
cognitiva nos da a entender que si nivelamos las recompensas intrínsecas con
las extrínsecas o aumentamos la primera, lograremos disminuir la rotación y el
ausentismo, y aumentar la satisfacción
de los trabajadores y si es posible, también la productividad, aunque no en
grandes niveles necesariamente
Casi no podemos discutir que las
metas claras y difíciles conducen a niveles más altos de productividad de los
empleados. Esa evidencia nos lleva a concluir que esta teoría da una de las
explicaciones más fuertes de dicha variable dependiente, pero no lo hace para
el ausentismo, rotación o satisfacción.
La teoría de la eficacia
personal, se discute que no toma en cuenta la inteligencia ni la personalidad
los cuales son factores importantes, además es útil solo en el aumento de la
productividad y no en las demás variables dependientes.
1.4 Teoría del Reforzamiento
Stephen Robbins define a la
teoría del reforzamiento es aquella que plantea que el comportamiento está en
función de sus objetivos, ignorando el estado interior del individuo y sólo se
concentra en lo que pasa a la persona cuando ejecuta la acción.
Skinner menciona que la teoría de
reforzamiento sostiene que para la motivación de los empleados no es necesario
ni entender sus necesidades, como proponen las teorías del contenido de la
motivación, ni tampoco entender las razones por las cuales los empleados eligen
satisfacerlas, tal como proponen las teorías del proceso de la motivación.
En cambio, Skinner
propone que el administrador solo necesita entender la relación entre las
conductas y sus consecuencias para poder crear condiciones de trabajo que
alienten las conductas deseables y desalientes las indeseables.
“El comportamiento
se aprende mediante sus consecuencias positivas o negativas”
La teoría de reforzamiento es muy
importante y se toma en cuenta mucho el accionar de las personas, sus
consecuencias que trae, es por ello que los comportamientos observables que
realiza una persona es prácticamente lo más importante.
Es por ello que en contraste con
la teoría de la fijación de metas, la teoría del reforzamiento dice que el
comportamiento depende de sus consecuencias.
Respecto a la teoría del
reforzamiento podemos identificar dos tipos de refuerzos:
- El Refuerzo Positivo.
- El Refuerzo Negativo.
Ahora, analizando los tipos de
refuerzo, tanto positivos como negativos, el positivo se ve generado por un
valor agregado que es la recompensa, dando lugar a consecuencias favorables
para la persona, en cambio en el refuerzo negativo, se trata de ponerle un alto
a los estímulos no deseados.
Un ejemplo de reforzamiento es
cuando una persona está jugando con sus amigos a “quien le pone la cola al
burro” y lo guían haciéndole señas, diciéndoles los lugares por donde debe
pasar; para que así pueda lograr su objetivo, de ponerle la cola al burro; al
final si lo logra se le recompensa con unos ricos bocaditos y gaseosa,
generándole alegría de haber logrado su objetivo.
Pero hay que diferenciarlo, en
este caso es un reforzamiento positivo, pero que sucede cuando alguien le guía
mal al compañero, logrará el objetivo de ponerle la cola, pero le tomará más
tiempo, puesto que el guía no supo manejarle y puede perder la competencia,
generándole en vez de ganar una perdida, y probablemente su haya apostado algo,
tendría un castigo que cumplir.
Como podemos observar en este
ejemplo, lo más recomendable es accionar pero de acuerdo a lo que uno decida, y
con la ayuda de sus compañeros, habrá distractores como en toda acción, pero
hay que evitarlo y salir adelante para lograr el objetivo.
El Refuerzo Negativo.
En el refuerzo negativo la
persona actúa para detener un estímulo desfavorable, es decir, el individuo se
retira de una situación indeseable cuando se presenta el comportamiento no
deseado.
- La supresión: En la supresión se elimina pasivamente un
comportamiento no deseado, reteniendo el refuerzo positivo. Normalmente, al no
aplicarse el refuerzo positivo se logra que cesen los comportamientos que se
quieran.
- El Castigo: el castigo elimina un comportamiento no deseado,
imponiendo un hecho negativo después del comportamiento no deseado. Así,
difiere del refuerzo negativo, en el cual el sujeto actúa para detener o evitar
un castigo.
Estimulo adverso; el castigo
también puede tener consecuencia para los observadores, pues los disuade de
caer en un comportamiento similar, o puede reforzar, en forma positiva, el
comportamiento que se castiga.
En el caso anterior, imaginemos
que en vez de que el vendedor de zapatos reciba una recompensa del 10% por cada
par vendido, no reciba nada adicional y más bien que si no logra vender por lo
menos 10 pares de zapatos al día, le recortarían su sueldo, esto de alguna
manera haría reaccionar al trabajador de dos formas, o hacer todo lo posible
para llegar a vender 10 zapatos y lograr el objetivo o resignarse y puede
llegar a reducir sus ingresos, dando lugar a su posible retiro del mismo.
Finalmente la teoría del
reforzamiento, es muy importante, aunque las consecuencias sean variables, de
acuerdo a las situaciones, es importante analizar el comportamiento de las
personas y sobre todo ver qué hubiera pasado si hubiera decidido de otra
manera, as{i estaremos viendo probabilidades y llegaremos a conclusiones
verídicas muy importantes.
1.5 Teoría de la Equidad
La teoría de la equidad plantea
que los individuos comparan sus aportaciones y resultados en el trabajo con las
de otros y luego responden para eliminar cualquier desigualdad.
Por ejemplo, imagine que usted ha
egresado de la universidad, es evidente que tiene la capacidad para desempeñar
algún puesto de trabajo referido a la carrera que ha estudiado, llega a una
empresa y luego de una evaluación ardua, pasa a formar parte de ella. Entonces,
cuando habla con los gerentes sobre sus pagos, bueno como tiene la capacidad
pactan en el contrato con una remuneración de 1500 nuevos soles y empieza a
laborar.
Pasado un año, entra otro
trabajador, pero que cursa estudios técnicos y tiene bajo rendimiento, es
evidente que su pago debe ser menor a usted, pero sucede que los gerentes le
van a pagar lo mismo o superior a lo de usted, eso le genera mucha envidia y se
siente muy mal por la decisión tomada, esto afectara su labor, su productividad,
el rendimiento en la empresa, llevándole a la opción de irse a otra o como
coordinar para que se le aumente el sueldo.
El Portal ITESCAM menciona
acerca de la teoría de la equidad que: “A la mayoría de los empleados les
preocupan más cosas que únicamente la satisfacción de sus necesidades; también
desean que su sistema de retribuciones seajusto”.La cuestión de la justicia se
aplica a todo tipo de retribuciones (psicológicas, sociales, así como económicas)
y vuelve aún más compleja la labor administrativa de la motivación. La teoría
de la equidad de Stacy Adams postula que los empleados tienden a juzgar la
imparcialidad comparando los resultados que reciben con sus respectivas
aportaciones y esta proporción (no siempre el nivel absoluto de las
retribuciones) con las de otras personas (figura 4.2), tal como se muestra en
esta fórmula.
 |
| Teoría de la EQUIDAD |
Son
aportaciones todos los abundantes y diversos elementos que los empleados creen
ofrecer, o con los que creen contribuir, a su trabajo: su nivel de estudios,
antigüedad, experiencia previa de trabajo, lealtad y compromiso, tiempo y
esfuerzo, creatividad y desempeño laboral. Los resultados son las retribuciones
que perciben de su trabajo y empleador, entre las cuales están la remuneración
y bonificaciones directas, las prestaciones, la seguridad en el empleo, las
retribuciones sociales y las retribuciones psicológicas.
Los empleados
analizan la justeza de su "contrato" resultados/aportaciones, el cual
comparan después con los de otros trabajadores en puestos similares y aun
diferentes. La imparcialidad de las retribuciones (equidad) puede juzgarse
incluso en comparación con criterios relativamente arbitrarios como la edad, lo
que se constata en el siguiente ejemplo:
Irene Nickerson es supervisora en
una gran empresa prestadora de servicios públicos. Durante varios años sus
amigos le aseguraron que podíaconsiderarse triunfadora si su sueldo (en miles
de dólares) sobrepasaba suedad. Un año, cuando ella tenía 34, recibió un
considerable aumento salarialque colocó sus ingresos en la cifra de 33 865
dólares. Durante semanasenteras se sintió frustrada, enfadada y desmoralizada
¡por no haber recibidolo que tanto anhelaba! Con apenas 135 dólares más, la
compañía habríapodido cumplir sus expectativas de equidad y conseguido que ella
siguierasiendo una empleada motivada.
Del ejemplo
anterior podemos apreciar que la
remuneración era un punto de referencia simbólico por medio del cual
Nickersoncomparaba sus resultados con sus aportaciones (ya que incluía su edad
junto consus demás aportaciones de nivel de estudios, experiencia y esfuerzo).
Su reacciónes sólo una de las tres combinaciones que pueden ser producto de las
comparaciones sociales: equidad, sobrepagados y subpagados. Si losempleados
percibenequidad, seguirán
contribuyendo a aproximadamente el mismo nivel. De lo contrario, Equidaden
condiciones de inequidad experimentará tensión, la cual dará origen a la
motivación de reducir la inequidad. Las acciones resultantes pueden ser físicas
opsicológicas e internas o externas.
Si los
empleados se sienten sobrepagados,
la teoría de la equidad prevé que experimentarán un desequilibrio en su
relación con su empleador y buscarán lamanera de restaurar el equilibrio
perdido. Quizá trabajen más intensamente (lo queequivaldría a la respuesta
interna y física de la figura 6-5), desestimen el valor delas retribuciones
recibidas (respuesta interna y psicológica), intenten convencer aotros
empleados de exigir más retribuciones (respuesta externa y física) o
sencillamente elijan a otra persona para efectos de comparación (respuesta
externa y psicológica).
Los trabajadores que se creen subpagados buscan reducir sus
sensaciones de inequidad a través del mismo tipo de estrategias, aunque en su
caso algunas de susacciones específicas operan a la inversa. Quizá reduzcan la
cantidad o calidad de suproductividad, magnifiquen el valor percibido de las
retribuciones recibidas o negocien la obtención de más retribuciones reales.
También podrían optar por otra persona con la cual compararse (más
favorablemente) o sencillamente abandonar suempleo. En cualquiera de estos
casos, reaccionan a la inequidad buscando un equilibrio entre sus aportaciones
y sus resultados. El conocimiento de las proporcionesresultados/aportaciones
permite a los administradores predecir parte del comportamiento de sus
empleados gracias a la posibilidad de comprender cuándo, y en quécondiciones,
éstos experimentarán inequidad.
Según el Portal Tiempos Modernos, clasifica la teoría de la equidad en
función a la comparación, mencionando que en el resultado de la comparación se
pueden presentar de tres formas distintas:
- Hay sensación de equidad, pues la relación entre
los resultados y los aportes propios es equivalente a la relación entre
resultados y aportes del referente. En tal situación el individuo se siente
motivado hacia una conducta de elevado desempeño.
- Hay sensación de inequidad negativa, pues se
siente sub-retribuido, ya que sus recompensas son menores que las de los demás con el mismo
rendimiento. En tal caso, el individuo ve disminuida su motivación y desarrolla
conductas compensatorias (por lo general disminuyendo sus aportes o
incrementando sus resultados por cualquier vía).
- Por último, sensación de inequidad positiva, el
individuo observa un resultado injusto pero favorable para él. Puede
desarrollar cierto sentimiento de culpa e igualmente asume conductas para
restablecer la equidad (por lo general, incrementando sus aportes o
disminuyendo sus resultados).
Para finalizar el análisis,
recordemos que la definición afirma que la teoría de la equidad se basa en
comparaciones con los demás, generando algunas discrepancias o situaciones
inestables, lo cual hace que uno responda para eliminar cualquier desigualdad y
llegar a establecer equidad, es por ello que es muy importante tener en cuenta
los diferentes tipos de persona que hay en el mundo, y analizar sus cualidades,
sus competencias y que sea equitativo de acorde a lo que cada uno se merece y
así evitar inconvenientes y situaciones
que malinterpreten la forma de ser de cada persona, en muchos casos los
trabajadores se forman en sindicatos para velar por sus beneficios que le
corresponden, vemos como se organizan, y sus motivos tienen razones, a veces
puede ser causa de una explotación en el trabajo u horas extras no pagadas, o
aumento de salarios, ellos analizan primero el problema y luego ven que si el
empleador no hace nada al respecto, tratan de eliminarlo eso, a través de
huelgas, entre otras cosas, parando todo el proceso de producción, es ahí en
donde el empleador se da cuenta y reacciona, y cita a su representante para
llegar a un acuerdo, dando lugar a que las partes salgan victoriosas, y bueno
después todo vuelve a su normalidad.
1.6. Teoría de las Expectativas
La teoría de las expectativas fue
formulada por Víctor Vroom en la década de los 60 y afirma que la fuerza de una
tendencia a actuar de cierta forma depende de la fuerza de una expectativa de
que el acto se verá seguida por un resultado determinado y del atractivo de
dicho resultado para el individuo.
En simples,
palabras lo que nos quiere dar a conocer es que las personas toman decisiones a
partir de lo que esperan como recompensa.
Además la motivación
surge de la combinación de tres factores:
1. Valencia: La
importancia de lo deseado depende del valor que se le concede a los resultados,
es decir, es el nivel de deseo que una persona tiene para
alcanzar una meta. Es única para cada empleado, está condicionada por la
experiencia y puede variar con el tiempo.
2.
Expectativas: La estimación de la probabilidad de que el esfuerzo
realizado en el trabajo producirá un desempeño exitoso, es decir, es el grado
de convicción de que el esfuerzo relacionado con el trabajo producirá
la realización de una tarea.
3.
Instrumentalidad: La probabilidad de que se valore su desempeño y se le
ofrezcan recompensas, es decir, es la estimación que posee una persona sobre
la obtención de una recompensa.
El portal
Capital Humano 2.0 menciona que La combinación de estos 3 elementos produce la
motivación en distintos grados de acuerdo a la intensidad de los factores. A
cada factor se le asigna un valor entre 0 y 1 (la valencia puede ser negativa)
y después se aplica la siguiente fórmula:
Motivación = V x
E x M
La utilidad
real de esta Teoría es que ayuda a comprender los procesos
mentales de la motivación de los empleados. Sin embargo, en la
práctica es casi imposible obtener mediciones fiables de estos
factores tan subjetivos, por lo que deja de ser viable reducir la motivación a
un valor numérico.
Es por tal motivo, que la teoría de las
expectativas se centra en tres relaciones:
1.Relación esfuerzo-desempeño:la
probabilidad que percibe el individuo de que ejercer una cantidad determinada
de esfuerzo llevará al desempeño.
2.Relación desempeño-recompensa:el
grado hasta el cual el individuo cree que desempeñarse a un nivel determinado
lo conducirá al logro de un resultado deseado.
3. Relación recompensas-metas personales:
el grado hasta el cual las recompensas organizacionales satisfacen las metas o
necesidades personales de un individuo y lo atractivas que son esas posibles
recompensas para la persona.
 |
Teoría de las EXPECTATIVAS
La clave de la
teoría de las expectativas es la comprensión de las metas de un individuo y los
vínculos existentes entre el esfuerzo y el desempeño, entre el desempeño y la
recompensa y, por último, entre la recompensa y la satisfacción de las metas
individuales. Como modelo de contingencia, la teoría de las expectativas
reconoce que no hay un principio universal que explique las motivaciones de
todas las personas. Además, el simple hecho de que comprendamos las necesidades
que una persona procura satisfacer no asegura que el individuo mismo perciba
que el alto desempeño conduce necesariamente a la satisfacción de esas
necesidades.
Esto dicho anteriormente
es muy cierto y si se cumple cada actividad el trabajador se sentirá motivado
pues a veces tiene dudas de que el empleador pueda recurrir a recompensas por
desempeño, generando que el trabajador realice sus labores con el mínimo
esfuerzo posible, es por ello que hay que analizar las situaciones y lograr que
el trabajo se siente satisfactoriamente contento por lo que realiza.
Finalmente,
esta teoría tiene una relación muy importante con las metas personales, ya que
es el medio para llegar a estas metas y se necesita que la relación
esfuerzo-desempeño-recompensa se cumpla perfectamente, habrá inconvenientes
como en todo proceso pero se busca la mejor manera para lograrlo.
|
2. Integración de las Teorías Contemporáneas de la Motivación
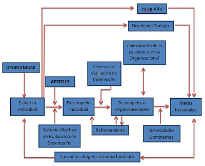
La integración de las teorías contemporáneas, como podemos apreciar, las teorías tienen un soporte empírico, esto hace de que sean un poco más complejas, pero la cuestión está en que estas teorías no se trabajan necesariamente de manera diferente, sino que se relacionan entre sí, como se muestra en la figura anterior, que da a conocer el flujo para alcanzar las metas personales y que estas a su vez dirigen el comportamiento al esfuerzo individual, es ahí en donde se pone aprueba el desempeño individual, teniendo en cuenta la aptitud y el sistema objetivo de evaluación de desempeño, y así se relaciona con la teoría de expectativas, ya que se llegamos al punto de las recompensas organizacionales, para lo cual se va a necesitar de los refuerzos y criterios y así alcanzar la comparación de equidad/justicia organizacional, y luego cumplir con las metas personales, como se observa el flujo es continuo, hay una interrelación de teorías, ninguna se desvincula todas participan para lograr un fin único, el modelo es completo solo se requiere cumplir con los pasos establecidos.
 |
| Integración de las Teorías Contemporáneas de la Motivación |